Instance Verification Kit (IVK)
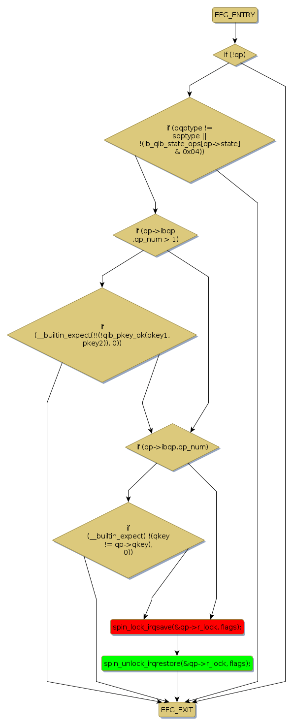
spin lock @ [4158+38+/linux-3.19-rc1/drivers/infiniband/hw/qib/qib_ud.c]
Instance Signature: r_lock
|
The Matching Pair Graph:
|
|
Function Name
|
Control Flow Graph (CFG)
|
Events Flow Graph (EFG)
|
Source Correspondence
|
|
qib_ud_loopback
|
|
|
[1897+15+/linux-3.19-rc1/drivers/infiniband/hw/qib/qib_ud.c]
|